At the heart of Fluxnova is a lightweight, high performance process engine built for modern enterprise automation.
The Fluxnova engine empowers teams to orchestrate people, systems and data through clearly defined workflows, all while maintain full visibility and control


Insights:
- Executes BPMN based processes and DMN decision tables with accuracy and efficiency
- Designed for flexible deployment, whether embedded in applications, running as a standalone service or integrated into a larger platform
- Enables features such as process versioning, migration of live instances and robust error handling for long running processes
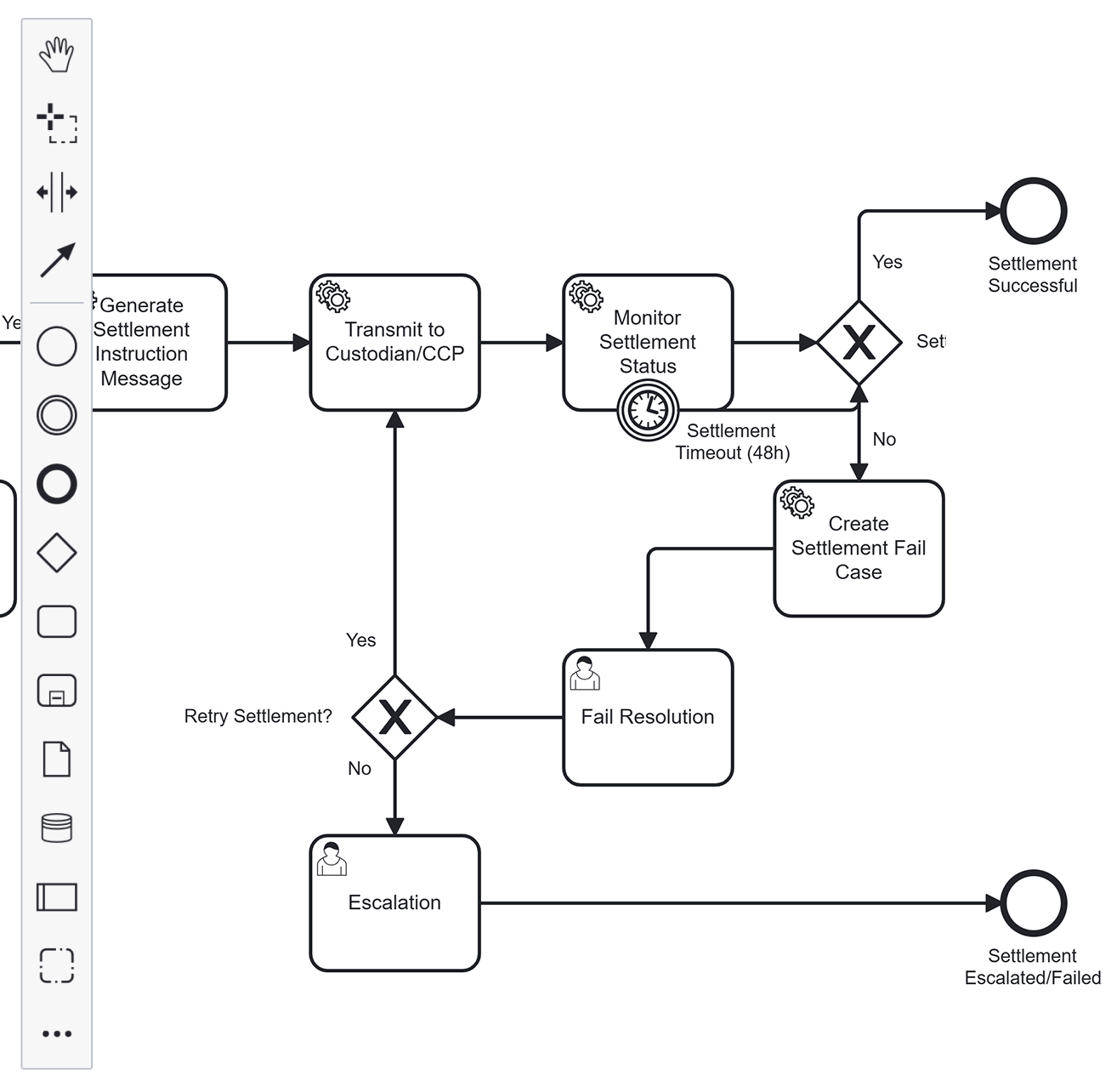
- Includes built in capabilities for task assignment, escalation, timeouts and human in the loop workflows
- Highly configurable, allowing teams to adapt the engine to their specific operating environment and performance needs